忍者ブログ
好隨便的學校筆記記錄。
[10]  [3]  [9]  [8]  [7]  [6]  [5]  [4]  [2]  [1
×

[PR]上記の広告は3ヶ月以上新規記事投稿のないブログに表示されています。新しい記事を書く事で広告が消えます。



在開始講貼圖之前,
請先把FTP上PolyWall的貼圖素材放到專案下的sourceimages資料夾裡,
如果素材檔沒放在專案裡的話,
之後傳壓縮檔給老師,老師會看不到貼圖的圖片。



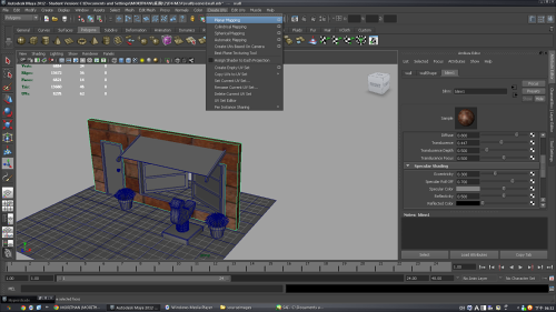
接著把貼圖視窗打開(Window > Rendering Editors  >hypershade )



從左邊的貼圖類型欄位裡面拉一顆Blinn球出來



選取右邊列表Color旁邊的小框框(紅色圈圈的那個),
會跳出一個視窗選擇File(紅色線段那個),
表示說這顆Blinn球的顏色是圖片檔案的樣子。



指定檔案為磚牆的貼圖,



對Blinn球壓著滑鼠中鍵,
拖曳到牆壁上,牆壁就會映出磚牆圖片,
如果看不到請按數字鍵5顯示貼圖。



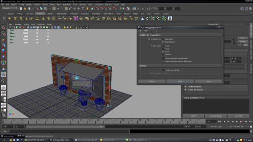
選擇平面投影工具(Create UVs > Planer Mapping)旁的小框框



設定Project from Z axis,
讓貼圖朝著Z軸方向做平面的投影,
(如果牆朝向X方向就設定到X上)。



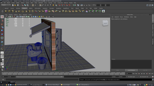
看到牆的側面會發現貼圖直接被拉長了,
下面要來解決這個問題,
但是這個部分當時沒有聽得很清楚,
所以可能有些不太正確或跟老師講得不一樣,
還待高人指點錯誤。



為了方便解釋之後的步驟,
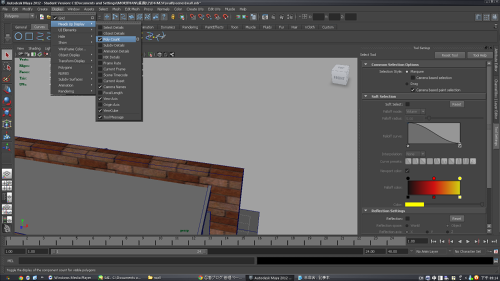
請先打開抬頭顯示器(Display > Heads Up Display > Poly Count),
這個工具可以用來顯示目前選取的物件的點或線的數量。



再來打開UV編輯器(Window > UV Texture Editor),



(這邊是說明用而已,不用跟著做)
切換到選取UV選擇一個點,
然後在編輯器中往上拉,
回發現其他地方的貼圖也跟著位移了,
那是因為這個點控制了三個方向的貼圖位置(上、後、側邊)。



所以要把UV點拆開給各個方向各有一個,
這樣就不會拉一個點其他的都跟著動。
選取牆上同個邊的兩個點,
按下UV編輯器裡的分割UV(Polygon > Split UVs)。

之後選起其中一點點看,
會發現抬頭顯示器上的UVs變成3個了。



接著選取剛剛分割的那兩個點的面,
選取到他們的UV點(Select > Convert Selection > To UVs),
這樣選取的原因是因為如果直接框選,
可能會不小心選到另外兩個面所使用的UV點。



選取移動模式然後再貼圖編輯器上移動,
會發現剛剛框選的區域的貼圖可以改變位置,
而且旁邊的面的貼圖不會被影響到。



其他面就跟前幾個步驟一樣,
不過因為之前選的點(紅色圈起來的那個)已經分割過了,
所以這次一邊只要分割一個點就好了,
其他步驟都一樣。



最後完成大概是這樣,
牆壁貼圖篇結束。
PR
この記事にコメントする
お名前
タイトル
文字色
メールアドレス
URL
コメント
パスワード   Vodafone絵文字 i-mode絵文字 Ezweb絵文字
關鍵字檢索
忍者ブログ [PR]


(Design by 夜井)